文章要旨
1.违规收受礼金,给付财物人未提出具体请托事项,公职人员没有为其谋取利益。
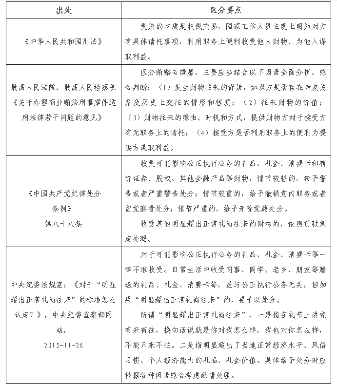
2.受贿,本质是权钱交易,利用职务上便利收受他人财物、为他人谋取利益。
3.明显超出正常礼尚往来,抓住“礼尚往来”和“明显超出”两个关键词:一看是不是有来有往。二看是否明显超出了当地正常经济水平、风俗习惯、个人经济能力。
4.三者区别:一看给付财物时是否提出了具体请托事项,有无(承诺)为其谋取利益。二看收受财物的时间、方式、价值大小以及当事人关系的亲疏等情况。
正确区分收受礼金与受贿
某干部:同样是收受财物,为什么有的被认定为收受礼金违纪,而有的则被认定为受贿违纪?正确区分两者的界限在哪?
刘飞:收受礼金违纪行为,是指党和国家工作人员或者其他从事公务的人员,接受可能影响公正执行公务的礼品馈赠,不登记交公;或者接受其他礼品,按照规定应当登记交公而不登记交公的行为。受贿违纪行为,是指党和国家工作人员或者其他从事公务的人员,利用职务上的便利,索取他人财物,或者非法收受他人财物为他人谋取利益的行为。
一般来说,正确区分接受礼金违纪与受贿违纪并不困难。但是,实践中存在“明礼暗贿”、“形礼实贿”、“以礼代贿”的案件,如某些行贿人将贿赂行为冠以馈赠之名,以致礼金馈赠与行贿、收受礼金与受贿的界限模糊。
为了正确区分收受礼金违纪与受贿违纪,应当结合以下要素进行综合判断。
一是看财物给付人给付财物时是否提出了具体请托事项、给付财物行为与国家工作人员职务行为之间有何关系、国家工作人员收受财物时是否承诺为他人谋取利益以及是否为他人谋取了利益,这是区分收受礼金违纪与受贿违纪的关键因素。
根据上述标准,国家工作人员虽收受他人财物,但对方未提出具体请托事项且国家工作人员没有为其谋取利益的,一般按收受礼金违纪处理。反之,如果国家工作人员明知他人有具体请托事项而收受财物,或收受财物时承诺为他人谋取利益以及事后为他人谋取了利益的,则一般按受贿违纪处理。
值得注意的是,他人给付财物时虽未提出具体请托事项,但如果国家工作人员多次收受其财物,且日后利用职务之便为其谋取了利益,则应将多次收受财物的数额累计,以受贿违纪论处。
二是看收受财物的时间、方式、价值大小以及当事人关系的亲疏等情况,这是区分收受礼金违纪与受贿违纪的重要因素。
一般来说,国家工作人员收受礼金行为多发生在节日、生病住院、婚丧嫁娶期间,且礼金的数额有一定的限度,一般不会太高。同时,与贿赂相比,礼金馈赠的方式相对公开,且当事人之间的关系相对亲密。而贿赂丑恶一般见不得光,且其中所谓的朋友关系,多是建立在权钱交易基础之上的权力寻租关系。
值得注意的是,在区分收受礼金违纪和受贿违纪时,也要正确区分收受礼金违纪与正常的人情往来。如果双方之间存在长期交往,所送礼金数额较小,且通常是相互赠送、有来有往,则一般视为正常人情往来,不宜按违纪处。
正常礼尚往来、违规收受礼金、受贿区分一览表
